Yaa pada postingan saya sebelum ini, saya sudah membuat bisnis proses modul pribadi, yang saya dapatkan adalah Accounting Finance, pada tugas saya saaat ini di UTS01B yaitu membuat bisnis proses keseluruhan PT. Bank Zamrud Indonesia. untuk proses pembuatan prosesnya menggunakan bizagi.
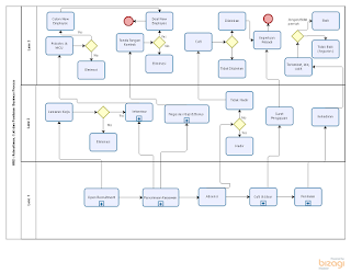
Dibawah ini adalah gambaran bisnis proses PT. BZI (Bank Zamrud Indonesia) kelompok kita
Selanjutnya dibawah ini merupakan sedikit penjelasanya.
Level 1:
Purchasing → (Putih) → HRD
Level 2:
Purchasing (Quotation) → PR → Penawaran Harga → Purchasing (PO) → Sales → Supplychain → Production → Distribution
Level 3:
WH Released (Invoice) → Yes/NO → Purchasing Sent (Report)/Warehouse → Accounting → Cashier → (Merah)
Sekian sedikit penjelasan dari saya tentang HRD non payroll pt BZI, Semoga bermanfaat
